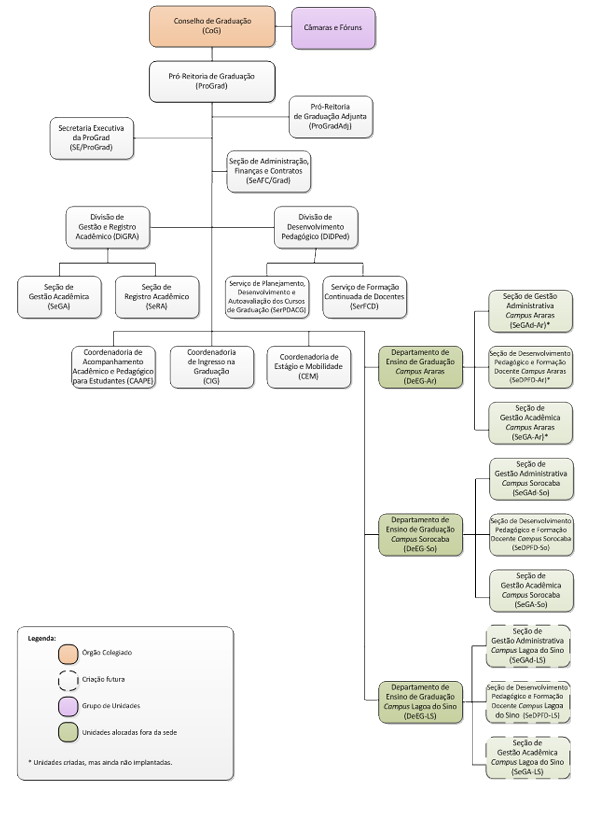
Organograma https://www.prograd.ufscar.br/pt-br/quem-somos/organograma https://www.prograd.ufscar.br/@@site-logo/ProGrad.png Organograma Clique na imagem para ampliar: